欢迎体验得助产品
手机号码
欢迎注册得助智能
注册成功
已为您开启免费试用,全部功能任您体验
扫码添加专属客服,即时为您提供服务
注册尚未完成
现在离开将导致注册失败确定要退出吗?
填写时间过长
页面已停止响应
请在30分钟内完成填写
登录成功
请选择您感兴趣的产品
得助大模型平台
模型训练平台
一站式服务简化大模型训推评全流程
智能体平台
高效、低成本构建大模型企业级应用
知识管理
财富助手
为财富顾问提供一站式智能问答服务
知识助手
组合式AI打造大模型企业知识助手
智能客服
全媒体呼叫中心
全渠道全媒体、一站式AI+呼叫中心
语音机器人
外呼大模型加持,听得准确说得自然
文本机器人
即时文本对话,自研知识引擎
智能陪练
大模型拟真,千人千面沉浸式AI对练
智能运营
音视频服务平台
全场景自研AI+RTC实时音视频服务
OCR识别
高精度、高安全的图文检测识别服务
智能RPA
AI+RPA深度融合,赋能企业自动化
多模态防伪
全链路生物数据核验,守卫安全防线
多模态质检
大模型赋能合规,金融级多模态质检
对话式BI
自然语言交互,可视化智能分析数据
企业出海
全媒体呼叫中心(海外版)
企业跨语种无界沟通,赢占国际市场
文本机器人(海外版)
多语言国际服务,跨时区沟通无障碍
语音机器人(海外版)
多语言智能交互助力全球营销与服务
智能质检(海外版)
大模型赋能国际企业多模态质检服务
智能营销
企微SCRM
智能营销服引擎,高效转化私域流量
营销平台
打通营销全链路,赋能企业增速业务
企业直播
打造超低延迟、超稳定的直播平台
其他
通用人力外包
为企业提供多场景、高质量专业服务
线路
安全稳定、应用多场景的线路服务
描述具体需求(选填)
欢迎微信扫码咨询
众闯信息科技得助智能-小得
选型指南
2025-07-17 15:09:13
作者:JIfan
阅读量:363
文章目录
临近下班前老板一个需求,花费了2个小时在海量的文档中找到了相关的信息,最终报告做完都晚上11点了。难道没有更快捷的方式吗?有的那就是利用AI大模型给知识库赋能,提高效率,但很多企业老板担心数据泄露,不敢用AI,那该怎么办呢?可以部署本地化大模型知识库,今天给大家分享一份AI大模型知识库建设方案,实现数据本地化、AI自动解析各种文档,实现搜问一体的功能,再也不用熬夜加班啦!


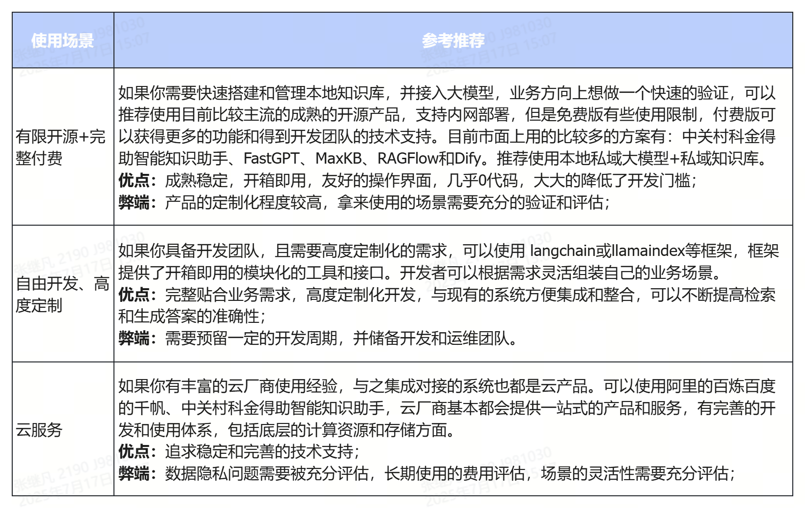
1.有限开源+完整付费
如果你需要快速搭建和管理本地知识库,并接入大模型,业务方向上想做一个快速的验证,可以推荐使用目前比较主流的成熟的开源产品,支持内网部署,但是免费版有些使用限制,付费版可以获得更多的功能和得到开发团队的技术支持。目前市面上用的比较多的方案有:众闯信息科技得助智能知识助手、FastGPT、MaxKB、RAGFlow和Dify。推荐使用本地私域大模型+私域知识库。
优点:成熟稳定,开箱即用,友好的操作界面,几乎0代码,大大的降低了开发门槛;
弊端:产品的定制化程度较高,拿来使用的场景需要充分的验证和评估;
2.自由开发、高度定制
如果你具备开发团队,且需要高度定制化的需求,可以使用langchain或llamaindex等框架,框架提供了开箱即用的模块化的工具和接口。开发者可以根据需求灵活组装自己的业务场景。
优点:完整贴合业务需求,高度定制化开发,与现有的系统方便集成和整合,可以不断提高检索和生成答案的准确性;
弊端:需要预留一定的开发周期,并储备开发和运维团队。
3.云服务
如果你有丰富的云厂商使用经验,与之集成对接的系统也都是云产品。可以使用阿里的百炼百度的千帆、众闯信息科技得助智能知识助手,云厂商基本都会提供一站式的产品和服务,有完善的开发和使用体系,包括底层的计算资源和存储方面。
优点:追求稳定和完善的技术支持;
弊端:数据隐私问题需要被充分评估,长期使用的费用评估,场景的灵活性需要充分评估;
搭建AI大模型知识库不是"搭完框架就完事",而是需要像盖楼一样分阶段夯实基础。结合10+家中大型企业的实战经验,我将落地过程拆解为需求确认→数据治理→模型训练→系统集成→持续运营五大关键动作,每个动作都对应具体的执行步骤和避坑指南。
很多项目失败的根源是"还没搞清楚要存什么,就急着买工具"。这一阶段的核心是用业务语言定义需求,而非技术语言。具体动作如下:
1、用户画像调研:
召开跨部门研讨会(研发/客服/销售/管理层),用"痛点清单"代替"功能清单"。例如:客服团队抱怨"重复回答退换货问题",研发团队吐槽"找BOM表要翻20个群",这些具体场景比"需要智能检索"更关键;
设计《知识使用频率问卷》,统计员工每周查询知识的次数、耗时、常用渠道(如邮件/文档/问同事),识别高频刚需场景(如客服的"退换货流程"占比35%、研发的"技术参数"占比28%)。
2、知识资产盘点:
全面扫描企业现有知识载体:OA系统(审批记录)、邮件(历史沟通)、共享盘(散落文档)、CRM(客户对话)、研发工具(实验日志);
按"业务线+知识类型"分类:例如"销售线"包含"客户跟进话术""合同模板";"研发线"包含"技术文档""故障排查手册";"职能线"包含"考勤制度""报销流程";
标注知识状态:区分"活跃知识"(如最新产品手册)、"归档知识"(如已停产产品的BOM表)、"无效知识"(如过时的政策文件),避免后续存储冗余。
3、价值优先级排序:
用"使用频率×影响程度"矩阵筛选高价值知识:
高频高影响(如客服的"退换货流程"):优先存储并优化检索;
高频低影响(如内部的"打印机使用指南"):简化存储,无需复杂标注;
低频高影响(如年度战略文档):归档但不投入过多资源;
低频低影响(如三年前的活动方案):直接归档或删除。
目标:用前20%的高价值知识覆盖80%的员工需求(二八法则)。
数据是AI大模型知识库的"燃料",但原始数据往往存在"脏、乱、散"三大问题。这一阶段需要通过清洗、结构化、标签化,让数据从"不可用"变为"可用"。
1、数据清洗:
去重:用Python脚本(识别重复文档(标题/内容相似度大于80%的视为重复);
去噪:删除无关内容(如广告、表情包、乱码),修正格式错误(如PDF乱码转Word);
补全:对缺失关键信息的文档(如无"发布时间""作者"),通过元数据工具批量补充。
2、结构化处理:
文本拆分:将长文档按章节拆分(如技术手册拆分为"原理""操作步骤""常见问题");
元数据标注:为每篇文档添加标准化标签(如"业务线-研发""知识类型-技术文档""难度-初级");
多模态处理:图片/截图类知识用OCR工具(如得助智能ocr识别)提取文字,视频类知识提取关键帧+字幕。
3、向量化转换:
使用开源模型(如Sentence-BERT、Instructor)将文本转换为向量,存储到向量数据库(如Milvus);
关键动作:测试不同模型的向量效果(如用余弦相似度验证"问题-文档"匹配度),选择最适合业务的模型(例如客服场景用更擅长语义理解的Instructor,研发场景用更精准的Sentence-BERT)。
大模型是AI知识库的"大脑",但通用模型(如LLaMA)对企业垂直场景的理解有限。这一阶段需要通过大模型训练微调+提示工程,让大模型学会"说企业话"。
1、大模型微调训练:
准备训练数据:用高价值知识库中的"问题-答案"对(如"如何申请报销?→登录OA-选择报销模块-填写申请表");
选择微调框架:轻量级场景用LoRA(低秩适配),性价比更高;需要深度优化用QLoRA(量化低秩适配);
训练参数设置:学习率设为1e-5(避免过拟合),批次大小根据GPU内存调整(如A100显卡设为32)。
2、提示工程优化:
设计"角色指令":告诉大模型"你是企业知识助手,需要基于内部知识库回答问题,不确定时请标注'知识库未覆盖'";
构建"上下文窗口":在输入问题时附加相关背景(如"我是客服小王,用户问'海外订单退换货流程',请结合2025年最新政策回答");
测试与迭代:用真实员工提问测试模型(如"研发部问'芯片A的耐温范围'),记录错误回答并补充训练数据。
大模型训练完成后,需要将其接入企业现有业务系统(如客服对话框、研发工具),确保员工能在"使用知识的场景中"直接调用。
1、接口开发:
用FastAPI或Flask搭建轻量级API,暴露"知识检索""问答生成"接口;
对接业务系统:例如在客服系统(如得助智能)中嵌入API,用户提问时自动调用知识库;在研发工具(如飞书多维表格)中添加"知识助手"按钮,点击后显示相关文档。
2、权限管理:
按角色分配权限:客服仅能访问"客户服务类"知识,研发能访问"技术文档+实验数据",管理层能查看"战略规划";
敏感信息脱敏:用正则表达式或NLP模型(如spaCy)识别并隐藏手机号、客户姓名等隐私内容。
3、内部测试:
小范围试点:选择1-2个部门(如客服组、研发组)先行试用,收集反馈(如"检索结果相关性低""调用接口延迟高");
指标验证:重点关注"检索准确率"(目标≥80%)、"响应时间"(目标≤1秒)、"用户满意度"(目标≥85%);
问题修复:针对测试中发现的问题(如模型对专业术语理解不足),补充行业术语库或调整微调数据。
AI大模型知识库的价值不是一次性交付,而是通过持续运营实现"自我进化"。这一阶段需要建立"更新-反馈-优化"的闭环机制。
1、知识更新机制:
自动更新:设置触发条件(如文档修改时间大于7天/新文档上传),自动重新向量化并入库;
人工审核:对高价值知识(如政策文件、产品手册)保留人工审核流程,确保准确性;
过期清理:每月扫描知识库,删除超过1年未使用的"僵尸知识"(如旧版产品参数)。
2、用户反馈收集:
嵌入反馈入口:在知识库调用页面添加"回答有用吗?"按钮(1-5分评分);
定期访谈:每月与业务部门负责人沟通,收集"员工最常问但没解决的问题",补充到知识库;
案例沉淀:将高频问题及优质回答整理成《知识库使用指南》,通过内部培训推广。
3、模型持续优化:
定期增量训练:每季度用新收集的"问题-答案"对微调模型,保持对业务变化的敏感度;
引入RAG(检索增强生成):当大模型遇到不确定问题时,先检索知识库再生成回答,提升准确性(实测准确率可提升15%-20%);
技术迭代:关注开源社区动态(如LangChain新功能、LLaMA新版本),及时升级技术栈。
这五个动作环环相扣:需求确认解决"建什么"的问题,数据治理解决"用什么建"的问题,模型训练解决"怎么用"的问题,系统集成解决"在哪用"的问题,持续运营解决"如何越用越好"的问题。跳过任何一个环节,都可能导致知识库"建完即闲置"。
众闯信息科技得助智能AI大模型知识库免费试用14天

以上就是搭建企业内部AI大模型知识库的全部步骤了,经历步骤有很多,技术开发的时间也需要半年左右,开发的成本还是比较大的,需要数万甚至几十万。如果您的企业需要部署大模型知识库,技术也没有相应的储备,那么可以直接选择像众闯信息科技得助智能知识助手这样的成熟服务商,可以云服务也可以私有化本地部署,快速搭建完成,给企业的业务发展进行赋能。
在金融行业数字化转型的浪潮中,AI知识库平台型应用正从“辅助工具”进化为“业务中枢”。对银行、证券、保险等企业的从业者而言,这类产品早已不是简单的文档管理系统,而是承载着风险管控、合规审查、客户服务等核心职能的“智能大脑”。本文将结合金融企业真实痛点,拆解ai知识库平台型应用产品的核心是什么?多模态解析+动态知识网络+场景化适配。
各位企业从业者在接触智能服务工具时,很容易有个疑问:智能知识库具备智能客服机器人吗?今天咱们先把这个核心问题说透 ——智能知识库本身并不具备智能客服功能。它更像是一个 “超级知识仓库”,专门存储企业的各类文档、业务知识、数据资料,既可以供内部员工查询使用,也能作为智能客服机器人的 “知识来源”,为机器人提供解答客户问题所需的素材和依据。 简单来说,智能知识库是 “幕后的智慧储备”,智能客服是 “台前的服务执行者”,二者是协作关系,而非包含关系。下面咱们就分别聊聊这两款产品,看看它们各自能帮企业解决哪些问题。
在当今快速变化的商业环境中,国企作为国家经济的支柱,正面临着前所未有的挑战与机遇。为了提升管理效率、促进知识共享与创新,知识库管理系统(KBMS)逐渐成为国企数字化转型的关键工具。本文将深度解析知识库管理系统定义、功能作用、搭建方案、费用价格,为国企从业者提供一份详尽的知识库指南。
10款热门知识管理软件深度解析:从得助智能的多模态文档解析到ONES的团队协作设计,Confluence的高度可定制性,Notion的全能生产力,再到SharePoint的企业级安全性。探索如何借助大模型技术实现高效知识提取、智能问答与精准推荐,助力企业构建智能化知识图谱体系,驱动业务创新与决策升级。
本文将推荐10款企业本地知识库搭建软件:得助智能、亿方云、 Worktile、 石墨文档、蓝凌知识库、鸿翼知识库、 Zoho Docs、语雀等。
本地知识库是企业专属的智能大脑,精准解决特定领域问题,确保数据安全与高效响应。从医疗诊疗到电商问答,它让知识触手可及,成本可控,性能卓越。