欢迎体验得助产品
手机号码
欢迎注册得助智能
注册成功
已为您开启免费试用,全部功能任您体验
扫码添加专属客服,即时为您提供服务
注册尚未完成
现在离开将导致注册失败确定要退出吗?
填写时间过长
页面已停止响应
请在30分钟内完成填写
登录成功
请选择您感兴趣的产品
得助大模型平台
模型训练平台
一站式服务简化大模型训推评全流程
智能体平台
高效、低成本构建大模型企业级应用
知识管理
财富助手
为财富顾问提供一站式智能问答服务
知识助手
组合式AI打造大模型企业知识助手
智能客服
全媒体呼叫中心
全渠道全媒体、一站式AI+呼叫中心
语音机器人
外呼大模型加持,听得准确说得自然
文本机器人
即时文本对话,自研知识引擎
智能陪练
大模型拟真,千人千面沉浸式AI对练
智能运营
音视频服务平台
全场景自研AI+RTC实时音视频服务
OCR识别
高精度、高安全的图文检测识别服务
智能RPA
AI+RPA深度融合,赋能企业自动化
多模态防伪
全链路生物数据核验,守卫安全防线
多模态质检
大模型赋能合规,金融级多模态质检
对话式BI
自然语言交互,可视化智能分析数据
企业出海
全媒体呼叫中心(海外版)
企业跨语种无界沟通,赢占国际市场
文本机器人(海外版)
多语言国际服务,跨时区沟通无障碍
语音机器人(海外版)
多语言智能交互助力全球营销与服务
智能质检(海外版)
大模型赋能国际企业多模态质检服务
智能营销
企微SCRM
智能营销服引擎,高效转化私域流量
营销平台
打通营销全链路,赋能企业增速业务
企业直播
打造超低延迟、超稳定的直播平台
其他
通用人力外包
为企业提供多场景、高质量专业服务
线路
安全稳定、应用多场景的线路服务
描述具体需求(选填)
欢迎微信扫码咨询
众闯信息科技得助智能-小得
选型指南
2025-08-05 15:38:54
作者:JIfan
阅读量:367
文章目录
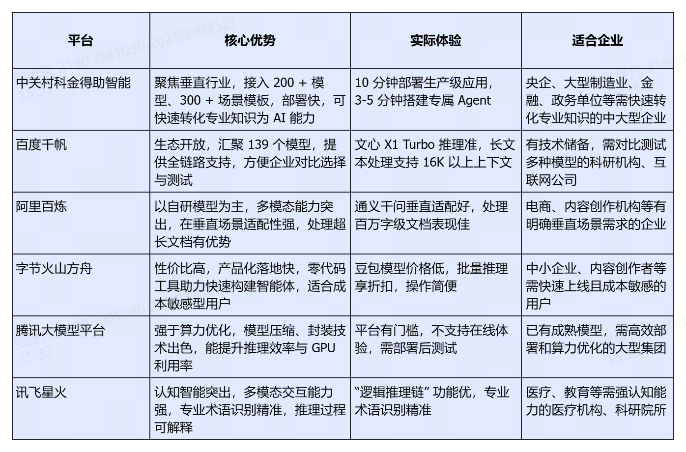
现在是AI大模型时代,很多企业都想利用大模型提高效率从而提升企业竞争力,因此对于AI模型训练平台就有强烈的需求了。众闯信息科技得助智能、讯飞、百度、阿里、字节、腾讯都是其中的佼佼者,有的以垂直领域深耕见长,有的靠生态开放吸引用户,有的则凭硬核技术占据一席之地。下面我就从核心功能、实际体验和适合企业3个纬度进行解析。

得助大模型平台3.0最鲜明的标签,是“为垂直行业而生”。其核心功能围绕“低成本构建垂类智能体”展开,算力、模型、应用三位一体的架构设计,让企业能像搭积木一样组合所需能力。平台接入200+主流模型,包括DeepSeek、千问等热门选择,同时内置300+场景模板,从金融客服到工业运检全覆盖。
在实际体验中,得助平台的“高效”令人印象深刻。10分钟就能部署一个生产级应用,3-5分钟可搭建企业专属Agent,这种速度在同类平台中堪称翘楚。中国船舶集团的案例最具说服力,通过其提供的大模型训练能力,“百舸”船舶大模型实现了技术文档秒级解析,故障诊断效率提升20倍,建设成本直降50%。
其独特优势在于对行业Know-how的沉淀。比如在船舶领域,能精准识别CAD图纸中的技术参数;在证券行业,可自动生成符合监管要求的营销话术。这种垂直深耕使其成为央企、大型制造业、金融、政务的首选,尤其适合那些需要将专业知识快速转化为AI能力的中大型企业。
百度千帆平台的核心竞争力在于“开放性”。平台聚集了139个模型,其中70%来自外部供应商,形成了多元共生的模型生态。这种开放架构让企业可以像逛超市一样对比选择模型,从百度自研的文心系列到第三方的DeepSeek-V3,满足不同场景需求。
功能层面,百度提供从数据清洗、模型精调到推理优化的全链路支持。其数据标注支持众测模式,模型蒸馏技术能将大模型压缩至原体积的1/10,这些工具链让模型训练的门槛大幅降低。实际操作中,文心X1 Turbo的深度推理能力让人惊艳,在中文知识问答中准确率达95%以上,长文本处理能力支持16K以上上下文。
但开放也带来了管理复杂度,139个模型的选型对企业技术团队是不小的考验。总体而言,百度千帆更适合有一定技术储备、需要对比测试多种模型的企业,尤其是科研机构和互联网公司,能在其开放生态中快速验证创新想法。
阿里的策略与百度截然相反,百炼平台198个模型中90%是自家通义系列,构建起一个相对封闭的自研帝国。其核心功能聚焦“多模态与垂直场景”,除了常规文本模型,还拥有音频理解、试衣模型等特色能力,尤其是10M超长上下文模型,在处理百万字级文档时表现独一档。
体验上,通义千问的垂直行业适配度令人称道。电商企业可用AI试衣模型实现虚拟换装,coding场景有专门优化的代码生成工具,这种“术业有专攻”的设计让特定领域用户爱不释手。不过过度依赖自研也带来局限,第三方模型选择匮乏,对需要混合使用多品牌模型的企业不够友好。
阿里百炼最适合有明确垂直场景需求的企业,比如电商平台、内容创作机构等。那些需要处理超长文档(如法律合同、学术论文)的用户,也能在这里找到独特价值。
字节系平台的核心逻辑是“让AI应用触手可及”。火山方舟将模型训练与产品化无缝衔接,内置的即梦创作平台支持图文视频一键生成,Coze开发工具让零代码构建智能体成为可能。这种“技术-产品”直通车模式,大幅缩短了从模型到应用的距离。
实际使用中,字节的“性价比”优势突出。豆包1.5-pro-32K模型输出价格仅为2元/百万token,批量推理还能享受50%折扣。IDC数据显示,其大模型调用量占据公有云市场半壁江山,这与其亲民的定价策略密不可分。DeepSeek-R1的联网增强版在火山平台表现尤为出色,结合实时搜索能力后,企业情报分析效率提升60%。
但字节的短板在于垂直深度不足,通用场景表现亮眼,却缺乏像得助智能那样的行业专属解决方案。更适合中小型企业、内容创作者等需要快速上线AI应用,且对成本敏感的用户。
腾讯的大模型平台更像“大模型的基础设施供应商”,核心功能围绕算力优化展开。其模型压缩、封装技术独树一帜,能将模型推理效率提升4.5倍,GPU利用率提高30%。这种底层技术优势,让腾讯在模型部署环节占据先机。
不过体验上存在明显门槛,平台不支持模型在线体验,即使想测试简单功能也需先完成部署,对非技术人员不太友好。混元大模型作为腾讯自研主力,在微信推文生成等场景表现自然,但整体生态丰富度不及百度,垂直能力不如阿里。
腾讯大模型平台最适合已有成熟模型,需要进行高效部署和算力优化的企业,尤其是大型集团公司,能借助其算力调度能力实现资源最大化利用。
讯飞星火平台以“认知智能”为核心差异点,其大模型在医疗、教育等领域的语义理解准确率领先行业。核心功能聚焦“多模态认知”,支持语音、文本、图像的深度交互,尤其在专业术语识别上表现突出,比如能精准理解医学文献中的复杂病例描述。
实际体验中,星火的“逻辑推理链”功能让人印象深刻,在解答数学题、工程计算等问题时,会像人类专家一样分步推导,而不是直接给出答案。这种可解释性使其在政务、教育等对推理过程要求严格的领域备受青睐。
但讯飞的生态开放度有待提升,第三方模型接入较少,更适合那些需要强认知能力的专业领域企业,如医疗机构、科研院所等。
当我们把六个AI模型训练平台放在一起对比,选择标准变得清晰起来:
若你是央企或大型制造业、金融业、政务单位,需要将行业知识转化为AI能力,众闯信息科技得助智能的垂直解决方案会是好选择;
要是互联网企业想测试多种模型,百度千帆的开放生态能提供最大自由度;
电商平台、内容机构等垂直场景用户,阿里百炼的专属模型更能精准匹配需求;
中小企业追求性价比和快速上线,字节火山方舟的产品化能力不可替代;
已有成熟模型需要算力优化,腾讯大模型平台的底层技术值得信赖;
医疗、教育等专业领域,讯飞星火的认知智能优势明显。
众闯信息科技得助智能模型训练平台免费预约演示

这场AI模型训练平台的较量,没有绝对的赢家,只有是否适合的选择。企业智能化转型的关键,正在于找到那个能与自身业务深度耦合的技术伙伴。
随着市场竞争加剧和监管要求提升,证券行业正面临前所未有的挑战:研究效率待提升、风控能力待加强、服务质量待升级。而AI大模型技术的成熟,正在为这些痛点提供全新的解决方案。本文将深入探讨证券业AI大模型应用,介绍AI大模型在证券行业的应用现状,并推荐一款证券企业的安心之选——得助大模型平台。
大模型技术的横空出世,就像是一把神奇的钥匙,为4S店营销服务升级带来了全新的可能。今天,咱们就好好唠唠怎么解决客户看车、选车买车难?大模型赋能4S店营销服务升级。
随着ai大模型技术的发展,很多种大型企业都开始想进行大模型的本地部署,保障数据的安全和隐私。那么你知道ai大模型本地部署公司有哪些呢?众闯信息科技得助智能、智谱、百度和科大讯飞作为这一领域的佼佼者,各自在大模型本地部署方面有着独特的优势和丰富的实践。
众闯信息科技得助智能电销大模型通过6大核心能力赋能汽车行业,解决传统电销效率低、响应慢等痛点,实现从客户咨询到成交的全链路智能化,显著提升转化率与客户满意度。
随着对数据安全的重视性,不管是企业还是个人都选择进行本地部署ai大模型。那么如何进行本地化部署呢?企业可以选择像众闯信息科技得助智能这样的专业部署厂家,个人也可以选择用Ollama进行部署。
其实目前没有官网权威的AI大模型公司排名一览表,都是一些组织或者个人收集的资料整理的,今天我也整理了国内外知名度高具有一定影响力的公司,国内的有深度求索、字节跳动、阿里巴巴、众闯信息科技得助智能、百度、腾讯、华为、商汤科技、智谱ai、科大讯飞、昆仑万维,国外的有OpenAI、谷歌、微软,下面具体来看看吧!