欢迎体验得助产品
手机号码
欢迎注册得助智能
注册成功
已为您开启免费试用,全部功能任您体验
扫码添加专属客服,即时为您提供服务
注册尚未完成
现在离开将导致注册失败确定要退出吗?
填写时间过长
页面已停止响应
请在30分钟内完成填写
登录成功
请选择您感兴趣的产品
得助大模型平台
模型训练平台
一站式服务简化大模型训推评全流程
智能体平台
高效、低成本构建大模型企业级应用
知识管理
财富助手
为财富顾问提供一站式智能问答服务
知识助手
组合式AI打造大模型企业知识助手
智能客服
全媒体呼叫中心
全渠道全媒体、一站式AI+呼叫中心
语音机器人
外呼大模型加持,听得准确说得自然
文本机器人
即时文本对话,自研知识引擎
智能陪练
大模型拟真,千人千面沉浸式AI对练
智能运营
音视频服务平台
全场景自研AI+RTC实时音视频服务
OCR识别
高精度、高安全的图文检测识别服务
智能RPA
AI+RPA深度融合,赋能企业自动化
多模态防伪
全链路生物数据核验,守卫安全防线
多模态质检
大模型赋能合规,金融级多模态质检
对话式BI
自然语言交互,可视化智能分析数据
企业出海
全媒体呼叫中心(海外版)
企业跨语种无界沟通,赢占国际市场
文本机器人(海外版)
多语言国际服务,跨时区沟通无障碍
语音机器人(海外版)
多语言智能交互助力全球营销与服务
智能质检(海外版)
大模型赋能国际企业多模态质检服务
智能营销
企微SCRM
智能营销服引擎,高效转化私域流量
营销平台
打通营销全链路,赋能企业增速业务
企业直播
打造超低延迟、超稳定的直播平台
其他
通用人力外包
为企业提供多场景、高质量专业服务
线路
安全稳定、应用多场景的线路服务
描述具体需求(选填)
欢迎微信扫码咨询
众闯信息科技得助智能-小得
选型指南
2025-08-12 17:12:50
作者:JIfan
阅读量:483
文章目录
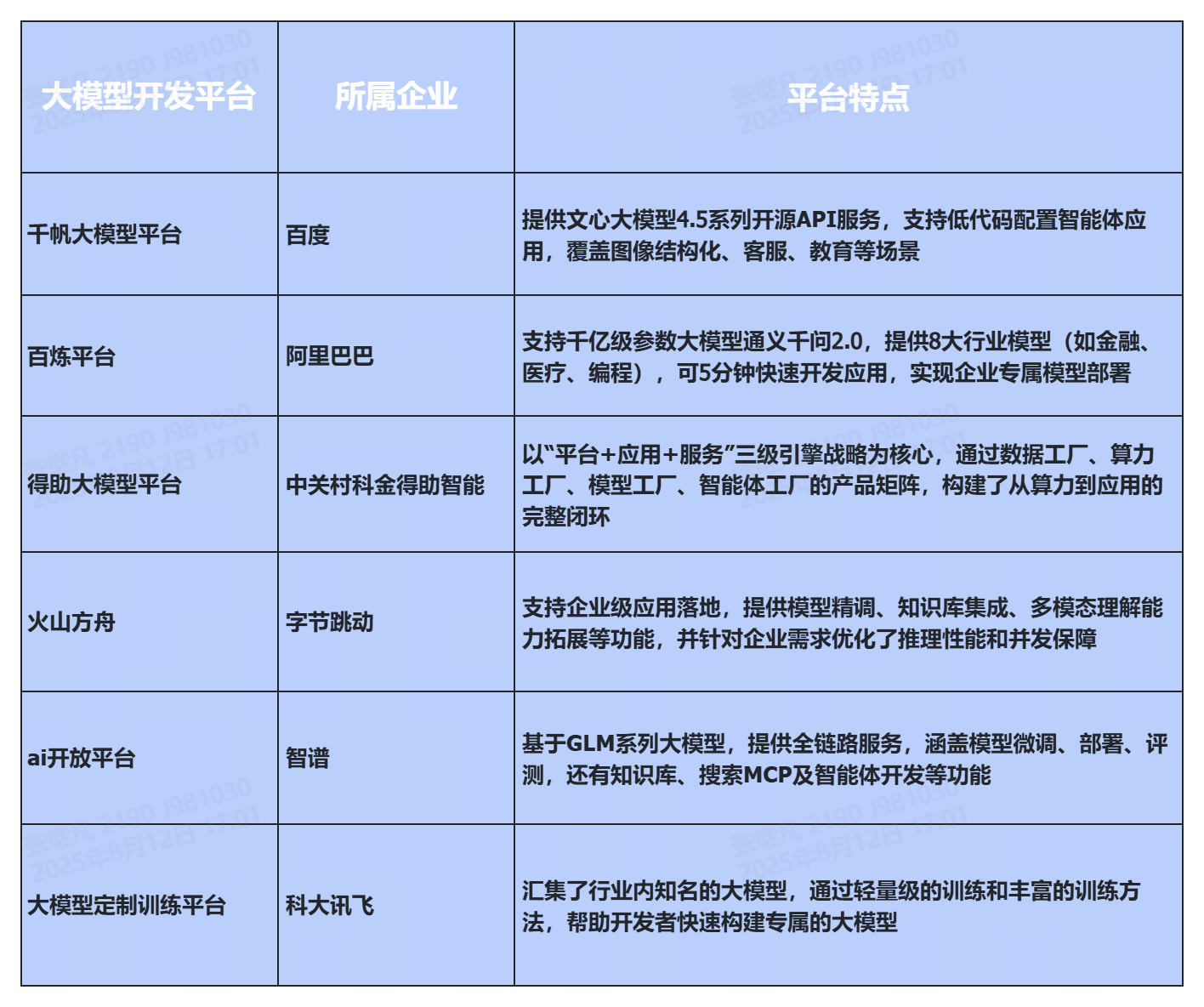
大模型开发平台通过构建“建模型、用模型、管模型”的全链条帮助各大企业快速开发大模型应用,那么如今市面上有哪些比较好的厂商呢?今天就盘点2025年大模型开发平台六大排名榜,包含百度千帆大模型平台、阿里云百炼平台、得助大模型平台、火山方舟、智谱ai开放平台、科大讯飞大模型定制训练平台,排名不分先后,一起来看看吧!

百度旗下大模型开发平台,是面向企业开发者的一站式大模型开发及服务运行平台,不仅提供了包括文心大模型系列和第三方开源大模型,还提供了各种AI开发工具和整套开发环境,方便客户轻松使用和开发大模型应用;持数据管理、自动化模型SFT及推理服务云端部署扽一站式大模型定制服务,助力各行业的生成式AI应用需求落地。

阿里巴巴旗下大模型开发平台,集成通义千问、Llama、ChatGLM等主流模型,并开放美图影像、盈米且慢等40余款MCP服务,支持图像编辑、金融分析、数字人交互等场景的智能体快速搭建。

得助大模型平台是众闯信息科技推出的企业级垂类大模型构建平台,致力于解决人工智能大模型在产业落地中的“最后一公里”难题。该平台以“平台+应用+服务”三级引擎战略为核心,通过数据工厂、算力工厂、模型工厂、智能体工厂的产品矩阵,构建了从算力到应用的完整闭环,加速金融、央国企、工业制造、政务、政务、汽车等领域高效构建垂类大模型应用及智能体。

应用案例:众闯信息科技得助智能助力中国船舶集团经济研究中心自主研发船舶行业大模型"百舸",并深度集成DeepSeek-R1。百舸深度融合船舶领域百万级专业知识库与DeepSeek-R1的长文本推理与深度思考能力,构建覆盖智能问答、研报写作、文档解读、情报分析等全链路解决方案,推动船舶工业"数智大脑"建设。
是字节跳动旗下的大模型服务平台,主要面向企业提供模型精调、评测、推理、知识库集成、多模态理解能力拓展等全方位服务(MaaS,即Model-as-a-Service),同时针对企业需求优化了推理性能和并发保障。

智谱旗下的一站式大模型开发平台,基于GLM系列大模型,提供全链路服务,包含模型微调、部署、评测,还有知识库、搜索MCP及智能体开发等功能。具备高效率、易上手的特点,可以快速降低开发者的技术门槛,快速搭建AI应用产品。

科大讯飞大模型定制训练平台致力于为开发者提供定制化的大模型解决方案,支持星火及第三方开源大模型定制训练,提供大模型开发全流程开发工具链,协助用户快速构建专属大模型,助力大模型在各大行业快速应用落地。
得助大模型平台免费预约演示

从上面的大模型开发平台应该可以看出,百度、阿里、字节跳动凭借其技术优势,可以覆盖更广,技术实力最强;但也有另辟蹊径在垂直领域发力的,比如得助大模型平台以行业深耕突围,聚焦垂类场景解决实际企业实际痛点;智谱AI与科大讯飞则分别以低门槛、定制化切入细分市场。不论哪个大模型开发平台都能切实的让大模型应用到具体的产品上,降低企业的开发门槛,加速金融、互联网、制造、政务等行业的智能化转型,提高企业的核心竞争力。
随着市场竞争加剧和监管要求提升,证券行业正面临前所未有的挑战:研究效率待提升、风控能力待加强、服务质量待升级。而AI大模型技术的成熟,正在为这些痛点提供全新的解决方案。本文将深入探讨证券业AI大模型应用,介绍AI大模型在证券行业的应用现状,并推荐一款证券企业的安心之选——得助大模型平台。
无论是消费金融机构面临的“获客成本高但转化率不足5%”,还是银行信贷业务中的“风控滞后导致坏账率攀升”,亦或是保险公司的“客户流失预警不及时”,核心痛点都指向“无法全面、实时、精准地理解客户”。众闯信息科技得助智能客户数据平台(CDP),正是依托大模型技术,为金融企业构建从“数据碎片整合”到“360°客户画像落地”的全链路解决方案,让大模型用户深度洞察平台,打造360°统一客户画像从概念转化为实实在在的业务增长力。
大模型技术的横空出世,就像是一把神奇的钥匙,为4S店营销服务升级带来了全新的可能。今天,咱们就好好唠唠怎么解决客户看车、选车买车难?大模型赋能4S店营销服务升级。
随着ai大模型技术的发展,很多种大型企业都开始想进行大模型的本地部署,保障数据的安全和隐私。那么你知道ai大模型本地部署公司有哪些呢?众闯信息科技得助智能、智谱、百度和科大讯飞作为这一领域的佼佼者,各自在大模型本地部署方面有着独特的优势和丰富的实践。
众闯信息科技得助智能电销大模型通过6大核心能力赋能汽车行业,解决传统电销效率低、响应慢等痛点,实现从客户咨询到成交的全链路智能化,显著提升转化率与客户满意度。
随着对数据安全的重视性,不管是企业还是个人都选择进行本地部署ai大模型。那么如何进行本地化部署呢?企业可以选择像众闯信息科技得助智能这样的专业部署厂家,个人也可以选择用Ollama进行部署。