欢迎体验得助产品
手机号码
欢迎注册得助智能
注册成功
已为您开启免费试用,全部功能任您体验
扫码添加专属客服,即时为您提供服务
注册尚未完成
现在离开将导致注册失败确定要退出吗?
填写时间过长
页面已停止响应
请在30分钟内完成填写
登录成功
请选择您感兴趣的产品
得助大模型平台
模型训练平台
一站式服务简化大模型训推评全流程
智能体平台
高效、低成本构建大模型企业级应用
知识管理
财富助手
为财富顾问提供一站式智能问答服务
知识助手
组合式AI打造大模型企业知识助手
智能客服
全媒体呼叫中心
全渠道全媒体、一站式AI+呼叫中心
语音机器人
外呼大模型加持,听得准确说得自然
文本机器人
即时文本对话,自研知识引擎
智能陪练
大模型拟真,千人千面沉浸式AI对练
智能运营
音视频服务平台
全场景自研AI+RTC实时音视频服务
OCR识别
高精度、高安全的图文检测识别服务
智能RPA
AI+RPA深度融合,赋能企业自动化
多模态防伪
全链路生物数据核验,守卫安全防线
多模态质检
大模型赋能合规,金融级多模态质检
对话式BI
自然语言交互,可视化智能分析数据
企业出海
全媒体呼叫中心(海外版)
企业跨语种无界沟通,赢占国际市场
文本机器人(海外版)
多语言国际服务,跨时区沟通无障碍
语音机器人(海外版)
多语言智能交互助力全球营销与服务
智能质检(海外版)
大模型赋能国际企业多模态质检服务
智能营销
企微SCRM
智能营销服引擎,高效转化私域流量
营销平台
打通营销全链路,赋能企业增速业务
企业直播
打造超低延迟、超稳定的直播平台
其他
通用人力外包
为企业提供多场景、高质量专业服务
线路
安全稳定、应用多场景的线路服务
描述具体需求(选填)
欢迎微信扫码咨询
众闯信息科技得助智能-小得
选型指南
2025-08-26 17:51:29
作者:JIfan
阅读量:321
文章目录
很多项目都会有招标的过程,因此就需要一份高质量的标书来进行投标,那么撰写标书到底是找代写标书公司还是用AI标书写作助手好呢?前者依托人工经验保障专业性,后者凭借技术优势提升效率。今天我就从两者的优缺点对比、适用场景分析、优质工具推荐及实战案例拆解,为您提供一个参考。

代写标书公司凭借“专业团队+行业经验”,长期以来是企业(尤其是缺乏专职标书人员的中小企业)的重要选择。其核心优势集中在“专业性”与“省心度”上,但同时也存在效率低、成本高、沟通成本大等不可忽视的问题。
行业经验丰富,贴合招标需求:正规代写公司通常配备熟悉不同行业(如建筑工程、政府采购、科技项目)的专职写手,对招标方的评分标准、行业规范、隐性要求(如技术参数表述逻辑、商务部分排版细节)有深入理解。
全流程服务,减少企业精力投入:多数代写公司提供“从招标文件解读到最终排版装订”的全流程服务——不仅负责内容撰写,还会协助核对资质文件、调整标书格式、进行查重修改,甚至提供投标策略建议(如报价区间分析、优势亮点突出方向)。
应对复杂项目能力强,容错率较低:对于技术要求高、涉及多领域知识的复杂项目(如大型基建、智能系统集成),代写公司可组建跨专业团队(如工程师、造价师、法务人员)协同作业,确保标书的技术可行性、商务合规性与法律严谨性。
成本高昂,中小项目性价比低:代写标书的收费通常按项目规模、复杂程度定价,普通服务类项目收费多在5000-20000元,工程类、大型采购类项目收费甚至可达5万-20万元。对于预算有限的中小企业,或投标频率高、单项目金额小的企业(如小型服务外包项目),长期依赖代写公司会显著增加运营成本,甚至可能出现“投标成本高于项目利润”的情况。
数据安全风险,核心信息易泄露:企业需向代写公司提供营业执照、资质证书、项目案例、财务报表等核心资料,部分敏感信息(如成本核算、技术方案细节)若保管不当,可能存在泄露风险。尤其对于竞争激烈的行业,一旦核心信息被竞争对手获取,将直接影响企业市场地位。
随着大模型技术的发展,AI标书写作助手凭借“高效生成、低成本、可复用”的特点,逐渐成为企业标书撰写的“新工具”。其核心价值在于通过技术手段解决“效率低、重复劳动多”的痛点,但在专业深度、复杂场景适配性上仍需完善。
效率极高,大幅缩短撰写周期:AI标书写作助手可实现“招标文件上传后,快速生成初稿”——通过OCR识别招标文件关键信息(如招标要求、评分标准、交付时间),结合内置模板与知识库,自动生成商务部分(如公司简介、资质文件清单、服务承诺)、技术部分(如实施方案、进度计划、质量保障措施)的初稿,原本需要3-5天的人工撰写工作,AI可在1-2小时内完成。
成本可控,长期使用性价比高:AI标书写作助手多采用“订阅制”或“按次收费”模式,月度订阅费用通常在500-2000元,按次生成标书的费用多在100-500元/次,远低于代写公司的单次收费。
贴合企业专属需求,可积累私有知识:优质的AI标书写作助手支持“企业知识库导入”——企业可将自身的资质文件、技术手册、成功案例、常用话术等私有知识上传至系统,AI在撰写时会优先调用这些专属信息,确保标书内容与企业实际高度匹配。
专业深度有限,复杂项目需人工补位:AI对标书“通用模块”(如公司简介、服务流程)的撰写能力较强,但对高度依赖行业经验、技术细节的复杂模块(如大型工程的施工组织设计、高科技项目的核心技术方案)支撑不足。
缺乏“策略性思考”,难突出差异化优势:AI撰写的核心逻辑是“匹配需求+填充内容”,但缺乏对“投标策略”的考量——无法根据竞争对手情况、招标方偏好调整标书侧重点(如面对注重成本的招标方,未突出“性价比优势”;面对注重质量的招标方,未强化“品控体系”)。同时,AI生成的内容易存在“模板化”问题,若企业未进行个性化优化,可能导致标书缺乏“记忆点”,难以在众多投标方中脱颖而出。
标书代写公司与AI标书写作助手并非“非此即彼”的选择,企业需结合自身需求,从项目特性、企业规模、投标频率、专业能力四个维度综合判断,找到最适合的方案。
选标书代写公司的场景:若项目金额高(如百万级以上)、技术复杂度高(如大型工程、系统集成)、招标要求严苛(如政府重大采购、国际招标),建议优先选择代写公司。这类项目对标书的专业深度、合规性、策略性要求极高,人工团队的“经验优势”能有效降低废标风险,提升中标概率。
选AI标书写作助手的场景:若项目类型标准化(如服务外包、小型设备采购)、金额较低(如10万-100万元)、招标要求清晰无隐性条件,AI标书写作助手是更优选择。
大型企业/高频投标企业:建议采用“AI标书写作助手+内部专业团队”的模式——通过AI快速生成初稿,解决“重复劳动多、撰写效率低”的问题;再由内部技术、商务人员进行专业补充与策略优化,兼顾效率与质量。
中小企业/低频投标企业:若企业无专职标书人员、投标频率低(如每月1-2个项目),且预算有限,优先选择AI标书写作助手。一方面,AI的低成本特性符合中小企业预算需求;另一方面,AI的“模板化+知识库”功能,能帮助非专业人员快速上手,避免因“不懂标书规范”导致的低级错误。若遇到偶尔的复杂项目,可再临时委托代写公司,实现“常规项目AI化,复杂项目外包化”的灵活搭配。
无专职标书团队的企业:若企业完全缺乏标书撰写经验(如初创公司),且首次参与复杂项目,可先选择代写公司,同时借助AI助手积累经验——通过分析代写公司的标书内容,梳理企业专属知识库,后续再逐步过渡到“AI生成+人工简单优化”的模式;若仅参与简单项目,直接用AI即可满足需求。
有专职标书团队的企业:AI标书写作助手是“提效神器”——可帮助团队减少重复劳动(如格式排版、通用模块撰写),将精力聚焦在“专业内容优化、投标策略制定”等核心环节。
紧急项目(1周内提交):优先用AI标书写作助手——AI的“快速生成”特性可确保在短时间内完成初稿,后续人工只需补充专业内容、核对细节,大幅压缩整体周期。若选择代写公司,多数情况下难以满足紧急需求,易错失投标机会。
充足周期(2周以上):若项目复杂且周期充足,可选择代写公司——有足够时间进行沟通对接、内容修改,充分发挥人工团队的专业优势;若项目简单,即使周期充足,用AI也能高效完成,无需浪费成本选择代写。
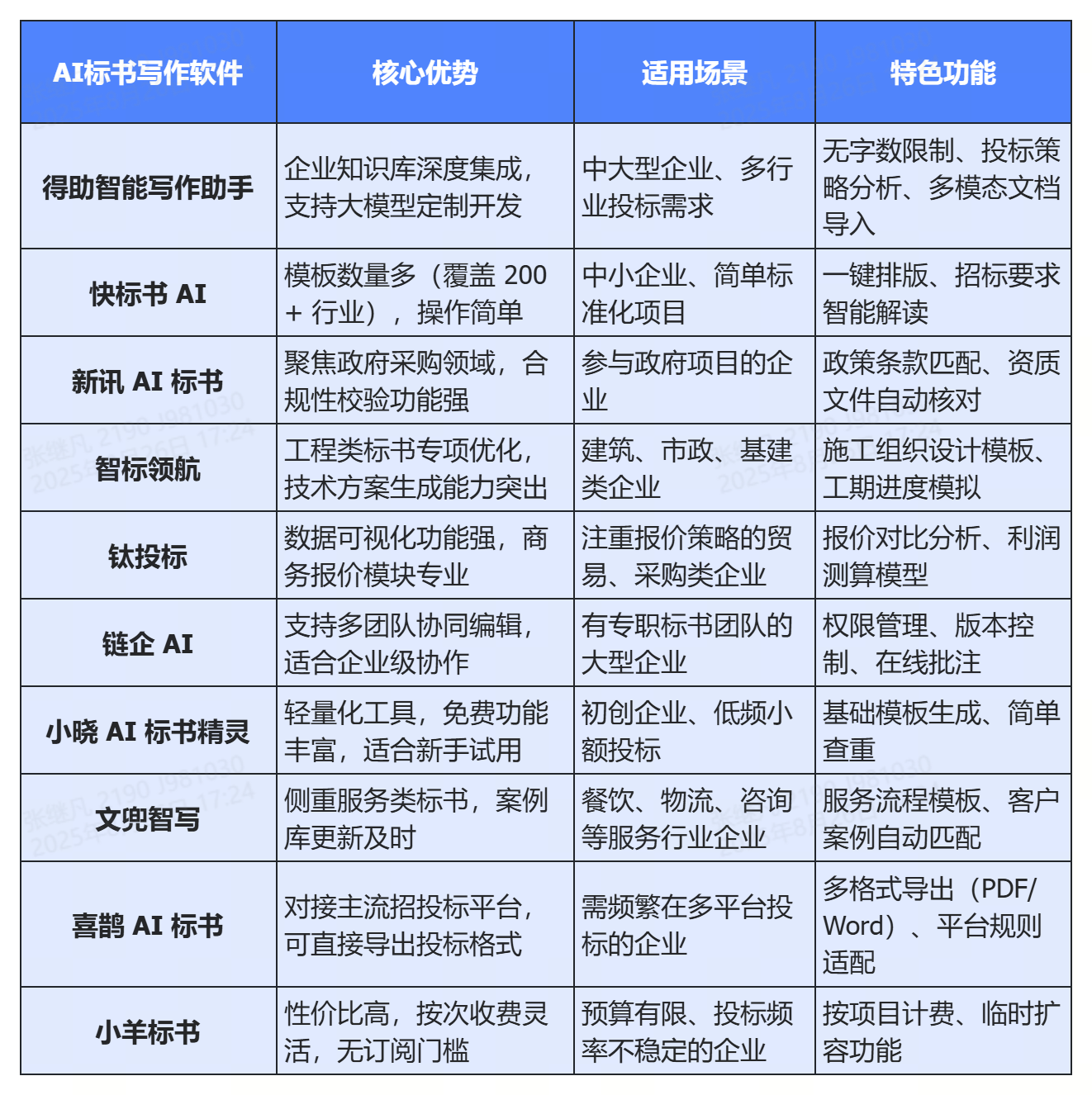
当前市场上的AI标书写作软件数量众多,功能侧重各有不同,企业需关注“模板丰富度、知识库适配性、定制化能力”三大核心指标。以下是10款主流工具的对比分析,其中得助智能写作助手凭借“全链路能力+企业级定制化”优势,尤其适合有长期AI标书需求的企业。

众闯信息科技得助智能助力客户搭建大模型应用开发平台,包含投标助手、知识助手、大模型训练,其中投标助手包含施工工艺知识库等企业内部私有知识资产,能够支撑企业的招投标工作。投标助手通过分析项目招标文件,利用大模型自身的知识和外挂知识库(如施工工艺知识库),可以自动完成投标文件的写作工作,大大降低了人工干预和错误率。
得助智能写作助手免费预约演示

选择代写标书公司还是AI标书写作助手,并非绝对的“二选一”,而是要结合项目、企业、时间等实际需求综合决策。若面对高价值、高复杂度且周期充足的项目,代写公司的人工经验能保障专业深度与策略适配;若处理标准化、低预算或紧急项目,AI助手的高效、低成本与私有知识积累优势更突出。对多数企业而言,未来“AI生成初稿+人工优化专业内容”的融合模式,将成为平衡效率、成本与质量的最优解。像得助智能写作助手这类支持企业知识库定制的工具,更能帮助企业沉淀专属能力,让标书撰写从“重复劳动”转向“价值创造”,为投标竞争力赋能。
传统的标书制作一般需要经历拆解招标文件、组建投标团队、撰写标书、复核与装订;制作时间一般需要1周到1个月左右,看项目规模大小;标书制作费用往往需要数千元甚至数十万,花费还是比较大的,但中标率不及30%。那么有省时省力还省钱的方法吗?有的,可以利用AI标书写作工具(比如得助智能写作助手),10分钟生成标书初稿,人工进行修改,基本上3天就可以完成标书制作,和纯人工相比缩减了10倍以上的制作时间。
8月份“人工智能+”的政策落地,加速了AI给各大行业进行赋能,实际解决业务难题。其中在标书制作领域也迎来了新的解决方案。传统标书制作面临难、慢、贵”的痛点,让很多老板、项目经理和投标专员头疼,今天借助像“得助智能写作助手”这样的AI标书写作工具,实实在在的解决标书写作的难题,提升中标率。
在国企工作的从业者们,肯定都深有体会:写公文、报材料、做总结,这些可都是日常工作里的“重头戏”。不仅耗时耗力,还得时刻注意格式规范、内容严谨,一不小心就可能出错。不少人就要问了,企业公文写作助手有哪些软件可以用?今天就来给大家推荐几款企业公文写作助手,希望能帮大家减轻负担,提升效率。
我们知道现在很多企业合作都需要投标,因此标书的质量是决定投标的成败的重中之重了。许多企业在面对标书写作时,都会陷入遇见写标书自写、找代写公司还是用AI标书写作软件?的选择难题。今天我就针对这三种标书制作方式的优劣势进行对比,详细来解答一下写标书找什么公司呢的问题,帮助你更好的进行选择。
在制造国企的日常工作中,标书写作是件常让人头疼的事儿。格式要求严、内容专业性高,还得保证准确规范,稍不注意就可能影响投标结果。不过别担心,现在有了智能写作助手,能帮咱们轻松搞定标书写作难题。那到底做标书用什么软件最方便呢?今天就来给大家好好介绍一下。
职场中的你是不是经常遇见周报、月报、季报以及各种公文写作?但写出的文字要么太口水化要么格式不正确,一遍一遍的被打回,经常加班到10点。其实现在很多人都在用ai公文写作软件了?AI先给初稿然后人工在修改,再也不用熬夜头秃的写了!那么到底2025年公文写作ai哪个软件好用?今天就对得助智能写作、新华妙笔、笔墨写作、秘塔写作猫、星火公文助手、豆包6款软件进行实测,帮助大家选对工具,提升效率。