欢迎体验得助产品
手机号码
欢迎注册得助智能
注册成功
已为您开启免费试用,全部功能任您体验
扫码添加专属客服,即时为您提供服务
注册尚未完成
现在离开将导致注册失败确定要退出吗?
填写时间过长
页面已停止响应
请在30分钟内完成填写
登录成功
请选择您感兴趣的产品
得助大模型平台
模型训练平台
一站式服务简化大模型训推评全流程
智能体平台
高效、低成本构建大模型企业级应用
知识管理
财富助手
为财富顾问提供一站式智能问答服务
知识助手
组合式AI打造大模型企业知识助手
智能客服
全媒体呼叫中心
全渠道全媒体、一站式AI+呼叫中心
语音机器人
外呼大模型加持,听得准确说得自然
文本机器人
即时文本对话,自研知识引擎
智能陪练
大模型拟真,千人千面沉浸式AI对练
智能运营
音视频服务平台
全场景自研AI+RTC实时音视频服务
OCR识别
高精度、高安全的图文检测识别服务
智能RPA
AI+RPA深度融合,赋能企业自动化
多模态防伪
全链路生物数据核验,守卫安全防线
多模态质检
大模型赋能合规,金融级多模态质检
对话式BI
自然语言交互,可视化智能分析数据
企业出海
全媒体呼叫中心(海外版)
企业跨语种无界沟通,赢占国际市场
文本机器人(海外版)
多语言国际服务,跨时区沟通无障碍
语音机器人(海外版)
多语言智能交互助力全球营销与服务
智能质检(海外版)
大模型赋能国际企业多模态质检服务
智能营销
企微SCRM
智能营销服引擎,高效转化私域流量
营销平台
打通营销全链路,赋能企业增速业务
企业直播
打造超低延迟、超稳定的直播平台
其他
通用人力外包
为企业提供多场景、高质量专业服务
线路
安全稳定、应用多场景的线路服务
描述具体需求(选填)
欢迎微信扫码咨询
众闯信息科技得助智能-小得
选型指南
2025-09-23 14:31:24
作者:JIfan
阅读量:320
文章目录
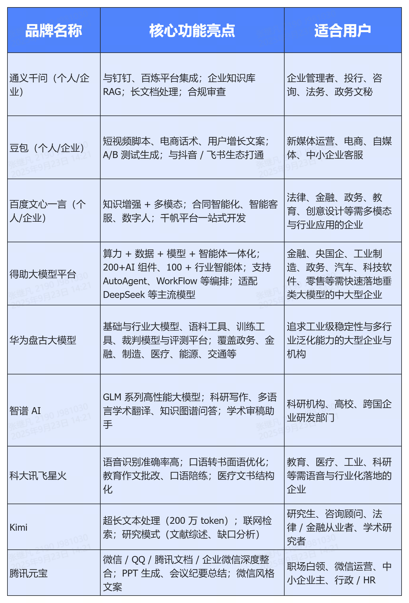
我们现在可以说处于AI时代了,不管是企业还是个人都要学会应用大模型来进行工作和学习,那么你知道2025年国产人工智能大模型有哪些吗?如果要将这些大模型分为几个层级,那么我觉得B端就是通义千问、豆包、文心属于第一个层级;得助大模型平台、科大讯飞、华为盘古大模型属于第二个层级了;在C端我觉得就是通义千问、豆包、文心也属于第一个层级,kimi、天工ai、智谱清言就属于第二个层级,下面具体来了解了解吧!

适合B端企业的有得助大模型平台、华为盘古大模型、智谱、科大讯飞等,当然也还有即做B端企业客户又做C端个人用户的,比如通义千问Qwen、豆包、百度文心了,我们在下面的c端段落进行介绍。
得助大模型平台是众闯信息科技推出的企业级垂类大模型构建平台,致力于解决人工智能大模型在产业落地中的“最后一公里”难题。该平台以“平台+应用+服务”三级引擎战略为核心,通过数据工厂、算力工厂、模型工厂、智能体工厂的产品矩阵,构建了从算力到应用的完整闭环,加速金融、央国企、工业制造、政务、政务、汽车、科技软件、零售等领域高效构建垂类大模型应用及智能体。同时得助大模型平台入选沙利文与头豹研究院联合发布的《2024年中国AI Agent年度榜单》"最具商业价值潜力TOP10"。
核心功能:
灵活开放的架构
得助大模型平台支持自由选配国内外主流算力资源与基础大模型(如DeepSeek等),实现统一调度管理,并接入MCP协议生态,提供跨平台智能体协同能力。
开箱即用的行业智能体
得助大模型平台具备先进的工程化能力,内置200+AI能力组件与100+行业智能体,支持AutoAgent、WorkFlow、DataFlow、KnowledgeFlow等四种编排模式,充分满足各行业场景的垂类大模型应用构建需求。
应用案例:
众闯信息科技得助智能助力中国船舶集团经济研究中心自主研发的船舶行业大模型"百舸",日前正式完成与DeepSeek-R1的深度集成!百舸深度融合船舶领域百万级专业知识库与DeepSeek-R1的长文本推理与深度思考能力,构建起覆盖智能问答、研报写作、文档解读、情报分析等全链路解决方案,标志着我国在船舶工业"数智大脑"建设领域实现关键突破,为央企发展新质生产力提供了创新实践范本。

这个盘古大模型主要面向企业客户,为企业提供盘古基础及行业大模型、预训练和后训练语料、数据工程工具集、模型训练工具集、行业裁判模型、行业评测平台六大核心能力,广泛应用在政务、金融、制造、医疗、煤矿、钢铁、铁路、自动驾驶、气象等领域。
这个大模型可能是最家喻户晓了,生活化和娱乐化做得非常好,可以用来写文章、生成图片、做播客等等,最近抖音很火的豆包面试官,它反应速度快、说话语气像真人、回答情商高,成了不少用户的陪练对象。
整体而言豆包通用性还是做的非常不错的,适合多个行业不同个人用户进行体验,但如果要深入具体专业,还是需要进一步训练的,所以豆包也提供2种服务,可以给个人使用,给企业使用的时候又会再次进行专业训练,深入理解行业知识。
通义千问在大模型领域还是做的非常强的,在全球范围内都算比较能打的了,在问答板块还是非常强的,通过预训练和微调的方式,能够在广泛的主题上提供准确的答案,我经常用来做AIPPT,快速套用模板,生成PPT。在企业端一般是通过其阿里百炼平台,进行大模型开发及应用构建。
文心一言通过知识增强、多模态理解和动态推理三大核心技术,在政府、教育、商业、法律、金融、创意设计等领域实现深度应用。掌握结构化提问、迭代优化等30+高阶技巧,可实现从“工具使用”到“系统构建”的跃升。企业端也就是千帆大模型平台了,可以快速构建企业应用,创建智能体等产品。
Kimi就是个人应用了,在情感分析和文本分类任务上表现还是不错的,可以有效理解文章的关键内容,在长文本处理方面还是非常不错的,我经常当搜索引擎来使用,查找资料是非常不错的。
如果要将这些大模型分为几个层级,那么我觉得B端就是通义千问、豆包、文心属于第一个层级;得助大模型平台、科大讯飞、华为盘古大模型属于第二个层级了,当然都有其独特之处,受众广泛。
C端我觉得就是通义千问、豆包、文心也属于第一个层级,kimi、天工ai、智谱清言就属于第二个层级。
只能说,这些国产AI大模型各有千秋,它们在不同的领域和任务上展现出不同的优势和局限性。
得助大模型平台免费预约演示

当然国产人工智能大模型还是在不断进步的,在不同的行业和领域都有其独特之处。相信随着未来技术的不断发展,不论是企业端还是个人端体功能会越加强大、更加智能化、专业化,提供工作和学习效率。
随着市场竞争加剧和监管要求提升,证券行业正面临前所未有的挑战:研究效率待提升、风控能力待加强、服务质量待升级。而AI大模型技术的成熟,正在为这些痛点提供全新的解决方案。本文将深入探讨证券业AI大模型应用,介绍AI大模型在证券行业的应用现状,并推荐一款证券企业的安心之选——得助大模型平台。
无论是消费金融机构面临的“获客成本高但转化率不足5%”,还是银行信贷业务中的“风控滞后导致坏账率攀升”,亦或是保险公司的“客户流失预警不及时”,核心痛点都指向“无法全面、实时、精准地理解客户”。众闯信息科技得助智能客户数据平台(CDP),正是依托大模型技术,为金融企业构建从“数据碎片整合”到“360°客户画像落地”的全链路解决方案,让大模型用户深度洞察平台,打造360°统一客户画像从概念转化为实实在在的业务增长力。
大模型技术的横空出世,就像是一把神奇的钥匙,为4S店营销服务升级带来了全新的可能。今天,咱们就好好唠唠怎么解决客户看车、选车买车难?大模型赋能4S店营销服务升级。
随着ai大模型技术的发展,很多种大型企业都开始想进行大模型的本地部署,保障数据的安全和隐私。那么你知道ai大模型本地部署公司有哪些呢?众闯信息科技得助智能、智谱、百度和科大讯飞作为这一领域的佼佼者,各自在大模型本地部署方面有着独特的优势和丰富的实践。
众闯信息科技得助智能电销大模型通过6大核心能力赋能汽车行业,解决传统电销效率低、响应慢等痛点,实现从客户咨询到成交的全链路智能化,显著提升转化率与客户满意度。
随着对数据安全的重视性,不管是企业还是个人都选择进行本地部署ai大模型。那么如何进行本地化部署呢?企业可以选择像众闯信息科技得助智能这样的专业部署厂家,个人也可以选择用Ollama进行部署。