欢迎体验得助产品
手机号码
欢迎注册得助智能
注册成功
已为您开启免费试用,全部功能任您体验
扫码添加专属客服,即时为您提供服务
注册尚未完成
现在离开将导致注册失败确定要退出吗?
填写时间过长
页面已停止响应
请在30分钟内完成填写
登录成功
请选择您感兴趣的产品
得助大模型平台
模型训练平台
一站式服务简化大模型训推评全流程
智能体平台
高效、低成本构建大模型企业级应用
知识管理
财富助手
为财富顾问提供一站式智能问答服务
知识助手
组合式AI打造大模型企业知识助手
智能客服
全媒体呼叫中心
全渠道全媒体、一站式AI+呼叫中心
语音机器人
外呼大模型加持,听得准确说得自然
文本机器人
即时文本对话,自研知识引擎
智能陪练
大模型拟真,千人千面沉浸式AI对练
智能运营
音视频服务平台
全场景自研AI+RTC实时音视频服务
OCR识别
高精度、高安全的图文检测识别服务
智能RPA
AI+RPA深度融合,赋能企业自动化
多模态防伪
全链路生物数据核验,守卫安全防线
多模态质检
大模型赋能合规,金融级多模态质检
对话式BI
自然语言交互,可视化智能分析数据
企业出海
全媒体呼叫中心(海外版)
企业跨语种无界沟通,赢占国际市场
文本机器人(海外版)
多语言国际服务,跨时区沟通无障碍
语音机器人(海外版)
多语言智能交互助力全球营销与服务
智能质检(海外版)
大模型赋能国际企业多模态质检服务
智能营销
企微SCRM
智能营销服引擎,高效转化私域流量
营销平台
打通营销全链路,赋能企业增速业务
企业直播
打造超低延迟、超稳定的直播平台
其他
通用人力外包
为企业提供多场景、高质量专业服务
线路
安全稳定、应用多场景的线路服务
描述具体需求(选填)
欢迎微信扫码咨询
众闯信息科技得助智能-小得
选型指南
2025-10-15 17:41:44
作者:JIfan
阅读量:351
文章目录
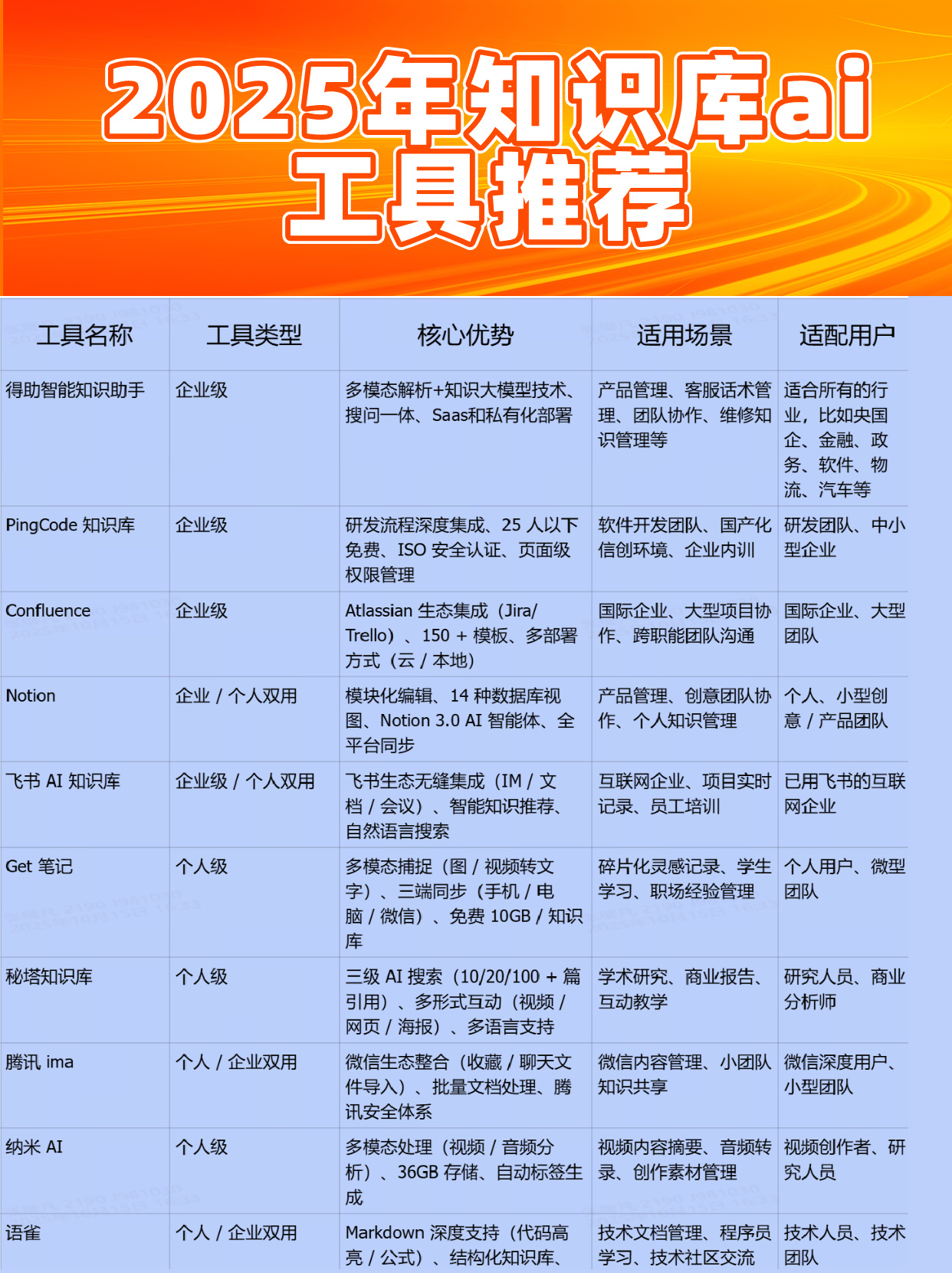
如今是信息大爆炸的时代,不管是企业还是个人都收藏了大量的内容,但比较散乱,不容易找到,所以就需要一个更加高效的ai知识库工具。2025知识库ai工具有哪些呢?经过测评,发现企业用户可以选择得助智能知识助手、PingCode、Confluence、Notion、飞书AI知识库,个人用户可以选择腾讯ima、Get笔记、秘塔、纳米AI、语雀。

1得助智能知识助手:中大型企业首选
核心优势
大模型解析:多模态解析+知识大模型技术,以句为单位理解用户提问,能够轻松识别各种文档中的非结构化信息
搜问一体:自动解析文档,自动生成高质量QA知识问答,通过向AI提问,快速检索数据库,智能回答相关知识
部署灵活:Saas和私有化不同交付模式,满足不同企业需求
适用场景
适合所有的行业,比如央国企、金融、政务、软件、物流、汽车等,比如金融领域可以做投顾助手、办公领域可以做智能员工助手。
优缺点
优点:适合多行业场景、私有化部署、大模型加持
缺点:价格稍高、按照需求收费、初创企业不太适合,但提供14天免费试用的福利

合作案例:众闯信息科技得助智能联合中船综合院共建船舶工业大模型平台,通过构建领域大模型基础平台和大模型训练数据体系,助力中船综合院构建行业级大模型底层能力,为中国船舶行业产业链参与主体创造价值。通过智能问答、公文写作、情报分析、报告生成、构建知识库等核心能力,应用于5大类16个细分业务场景,提升工作效能和企业运营效率,推动船舶先进制造技术成果推广,有力支撑新型工业化与造船强国建设。
2 PingCode知识库:研发团队优选
核心优势
全生命周期管理:支持多级知识空间+实时协作,同时还支持互动与模板复用
安全管控:页面级权限+ISO认证,含数据加密与审计日志
适用场景
非常适合团队协作的时候使用
优缺点
优点:研发集成比较深入、25人以下免费、支持私有化部署
缺点:无多语言、不支持超大型知识库
3 Confluence:国际企业标杆
核心优势
协作强大:支持多人信息共享+动态宏扩展,支持异步协作
生态集成:无缝对接Jira/Trello,提供150+模板
安全精细:用户级权限控制+数据加密
适用场景
跨国企业内部知识管理、项目全周期文档支持、产品跨部门协作。
优缺点
优点:生态完善、部署灵活(云/本地)、移动端支持
缺点:操作稍显复杂、价格高、需额外购插件
4 Notion:灵活多能平台
核心优势
模块化编辑:自由拖拽区块,支持接入第三方系统
数据库强大:14种视图切换,多维管理信息
AI升级:Notion 3.0“知识工作智能体”自动化处理任务(会议纪要/需求管理)
适用场景
团队协作以及个人知识管理
优缺点
优点:定制性程度高、可以跨端同步同时模板比较丰富
缺点:网络依赖强、免费版5MB限制、中大型企业管理权限弱
5飞书AI知识库:字节系协同工具
核心优势
生态衔接:与飞书生态无缝衔接,同时支持多人共建、权限管理
智能推荐:AI分析行为,精准推送知识
搜索高效:全文检索+自然语言查询
适用场景
互联网企业知识共享、项目实时记录、员工培训管理。
优缺点
优点:体验流畅、免费版功能全、移动端好
缺点:独立性弱、国际化差
1 Get笔记:碎片捕捉能手
核心优势
碎片化整理:轻量化、碎片化信息整合,多模态AI速记、擅长快速捕捉灵感、处理零散内容
多端同步:支持手机/电脑/微信小程序
免费空间:免费版3个知识库(各10GB)
适用场景
碎片化灵感记录、个人学习辅助、职场经验管理
优缺点
优点:操作简单、免费版容量大、搜索比较精准
缺点:协作稍显弱势、无知识图谱
2秘塔知识库:深度分析平台
核心优势
三级搜索:简洁(10篇引用)、深入(20篇)、研究(100+篇)
内容多样:生成视频/网页/海报三种形式
多语言支持:适配国际化需求
适用场景
学术研究、商业报告、互动教学
优缺点
优点:分析逐渐加深、互动性强、超额计费也比较便宜
缺点:学习难度稍大、界面操作复杂
3腾讯ima:微信生态工具
核心优势
微信整合:一键导入微信收藏/聊天文件
批量处理:多格式文档上传,自动向量化
安全依托:腾讯安全体系保障隐私
适用场景
微信内容管理(解决收藏“吃灰”)、个人/小团队知识存储。
优缺点
优点:微信适配好、操作简单、安全可靠
缺点:独立性弱、高级功能有限
4纳米AI:多模态引擎
核心优势
多媒体处理:分析视频/音频,可以快速提取摘要转换文字
模型可选:适配不同需求的AI模型
适用场景
视频内容分析(教学/会议)、音频转录、创作素材管理
优缺点
优点:多模态强、容量大、分析智能
缺点:技术门槛高、资源消耗大
5语雀:技术社区优选
核心优势
安全及场景丰富:金融级数据安全、丰富的应用场景
Markdown深度支持:代码高亮、公式图表适配
卡片笔记:碎片化记录+系统化整合
适用场景
技术文档管理(API/开发指南)、程序员学习笔记、技术社区交流
优缺点
优点:技术适配好、界面简洁、协作性强
缺点:移动端弱、频繁登录、无多语言
用户规模:个人选轻量工具选择腾讯ima、Get笔记;中大型企业重视安全选择得助智能、Confluence;
核心场景:个人知识管理选择Get笔记、腾讯ima;团队协作选PingCode、Confluence、得助智能;
技术需求:国产化选择PingCode或者飞书;多模态选纳米AI、得助智能;
预算:小团队优先免费版选择PingCode、Confluence;中大型企业有预算选择得助智能、飞书。
总而言之建议朋友们可以根据自身需求进行选择,企业可以使用得助智能、飞书、PingCode,个人建议使用ima、get笔记。当然无论选择哪款AI知识库工具,最关键的还是需要经常使用,将工具融入到日常的工作和学习中,真正将知识利用起来。
在金融行业数字化转型的浪潮中,AI知识库平台型应用正从“辅助工具”进化为“业务中枢”。对银行、证券、保险等企业的从业者而言,这类产品早已不是简单的文档管理系统,而是承载着风险管控、合规审查、客户服务等核心职能的“智能大脑”。本文将结合金融企业真实痛点,拆解ai知识库平台型应用产品的核心是什么?多模态解析+动态知识网络+场景化适配。
各位企业从业者在接触智能服务工具时,很容易有个疑问:智能知识库具备智能客服机器人吗?今天咱们先把这个核心问题说透 ——智能知识库本身并不具备智能客服功能。它更像是一个 “超级知识仓库”,专门存储企业的各类文档、业务知识、数据资料,既可以供内部员工查询使用,也能作为智能客服机器人的 “知识来源”,为机器人提供解答客户问题所需的素材和依据。 简单来说,智能知识库是 “幕后的智慧储备”,智能客服是 “台前的服务执行者”,二者是协作关系,而非包含关系。下面咱们就分别聊聊这两款产品,看看它们各自能帮企业解决哪些问题。
在当今快速变化的商业环境中,国企作为国家经济的支柱,正面临着前所未有的挑战与机遇。为了提升管理效率、促进知识共享与创新,知识库管理系统(KBMS)逐渐成为国企数字化转型的关键工具。本文将深度解析知识库管理系统定义、功能作用、搭建方案、费用价格,为国企从业者提供一份详尽的知识库指南。
10款热门知识管理软件深度解析:从得助智能的多模态文档解析到ONES的团队协作设计,Confluence的高度可定制性,Notion的全能生产力,再到SharePoint的企业级安全性。探索如何借助大模型技术实现高效知识提取、智能问答与精准推荐,助力企业构建智能化知识图谱体系,驱动业务创新与决策升级。
本文将推荐10款企业本地知识库搭建软件:得助智能、亿方云、 Worktile、 石墨文档、蓝凌知识库、鸿翼知识库、 Zoho Docs、语雀等。
本地知识库是企业专属的智能大脑,精准解决特定领域问题,确保数据安全与高效响应。从医疗诊疗到电商问答,它让知识触手可及,成本可控,性能卓越。